Un carton électronique
Précédente Suivante

 

Accueil
PPCaP
Electro-aimants
Carton électronique par Eric

 

Il s'agit d'un module de lecture électronique autonome** qui vient se poser sur la flûte de pan et le rouleau d'entrainement. Ses dimensions sont comparables à celles d'un carton. Il peut donc se ranger avec les cartons, et bien évidemment il procure un comportement le plus proche possible de celui d'un carton.

C'est aussi la première application concrète de mon système de lecture de cartes à mémoire : PPCaP.

Termine_carton.JPG (721404 octets)

La construction tient à la fois du travail du bois pour ce qui concerne la base, et de l'électronique d'amateur pour le reste.

 
Télécharger
: Les croquis cotés de la base et du verrou. Le typon des cartelettes support de relais : en pdf ou au format TCI
(Clic droit puis "Enregistrer la cible du lien sous...")

La base

Une partie centrale en hêtre constitue une sorte de contre-flûte de pan, et son rôle est d'en éclater les canaux en deux rangées au pas double. Les planchettes du dessous sont en contre plaqué marine de 5 mm, et l'entourage est fait de tasseaux en chêne de 15 x 8 mm*.
*Note : Il vaut mieux mettre des tasseaux de 16x8 mm comme indiqué dans le croquis. Le diamètre normalisé des accus de type RC06 est de 14.2  mm. En réalité il faut compter plus de 15 mm avec la gaine thermo d'assemblage des packs, et j'ai dû ajouter 1 mm de carton.

Base.JPG (356950 octets)  Base_dessous.JPG (172928 octets)

bulletLa partie gauche reçoit une batterie de 10 éléments Ni-Mh. Elle est fermée sur le dessus par une planchette en contre plaqué de 3 mm portant toute l'électronique.
bulletLes cartes portant les électro-aimants sont fixées de part et d'autre d'un petit tasseau collé sur la partie centrale de la contre-flûte de pan.
bulletLe capteur de vitesse ainsi que le connecteur de charge de la batterie sont montés dans la partie droite. Le dessous est surélevé de 1 mm de manière à bien dégager le rouleau d'entrainement. Le galet en laiton du capteur venant simplement reposer sur ce dernier. Sa position est ajustable de manière à s'adapter à différentes réalisations de cette partie de l'orgue. En tous cas, cela fonctionne sur tous les miens.
bulletL'étanchéité avec la flûte de pan est assurée par un joint en peau. Pour le réaliser proprement, on coince de la peau entre deux planchettes de bois dur vissées l'une sur l'autre, et on perce le tout comme une flûte de pan. 

 

Les électro-aimants

Ils sont fabriqués d'après les calculs présentés ici.

Quelque photos :

bulletLes bobines vides. Les tubes laiton sont du 3 x 4 mm ré-alésé à 3.2 mm afin de pouvoir recevoir mes "noyaux". Ils sont légèrement dépolis en surface puis isolés électriquement au moyen d'une fine couche d'Araldite diluée avec un peu d'acétone.
Les joues font 2 mm d'épaisseur et 8 mm de diamètre. La rainure au milieu de la joue était censée guider le forêt pour percer les trous qui recevront les broches de raccordement. Mais j'ai récupéré des super forêts en carbure et ça n'a pas été utile.

Vides.JPG (118062 octets)

bulletBobinage. Il s'effectue au tour en rotation inversée, à une vitesse de 500 tr/min. Le guidage est effectué à la main, à environ 30 cm de distance (plus loin que sur la photo). Il suffit de trouver la bonne distance et les spires jointives se rangent quasiment toutes seules. Au bout de quelques bobines ratées, on sait faire ;o)
Je mets 13 couches de 13/100, (entrée à une extrémité, et sortie à l'autre). Soit environ 2000 spires.

Bobinage1.JPG (294166 octets)  Bobinage2.JPG (294577 octets)

bulletUne bobine finie. Les fils de l'enroulement sont soudés sur des broches à wrapper enfoncées à force dans des trous de 0.6 mm. Elles assurent également le support des relais. Pas besoin qu'elles soient aussi longues, et encore moins qu'elles soient dorées !

UneBobine.JPG (307192 octets)

bulletLes noyaux et contre-noyaux. Ce sont de simples clous de 3.2 mm (un peu moins en fait), coupés proprement. C'est de la qualité Brico-dépot... On peut quasiment les tordre à la main. Il contiennent très peu de carbone (le test à la meule donne des étincelle rouge-orangées) et la rémanence est quasi inexistante.

Noyaux.JPG (387161 octets)

bulletLes ressorts. Ils sont en inox de 25/100, et enroulés au moyen de la même machine que pour mes ressorts de soupapes, munie d'un nez de broche conique. Le fil est contraint en entrée selon l'angle "qui va bien" de manière à ce que les ressorts sortent avec exactement la bonne forme, le bon écartement de spires et la bonne longueur. Sur la photo ci-dessous ils n'ont pas été retouchés. 
A ce propos, il ne fau(drai)t jamais reprendre un ressort pour lui modifier sa longueur en écartant les spires. Dans ce cas là on travaille le fil en torsion, et la contrainte introduite de la sorte est beaucoup moins stable que celle qui est donnée en flexion lors de l'enroulement normal.

Ressorts.JPG (109260 octets)

bulletUn relais terminé. Prêt à poser. Zouli non ?

Relais_termine.JPG (121799 octets)

 

Le capteur de vitesse

C'est la seule pièce un peu "exotique" de ce montage. Il a été prélevé (à la scie à ruban) dans une souris à boule, puis collé sur une charnière en laiton qui vient s'articuler sur un morceau de rayon de vélo.

capteur.JPG (89045 octets)  Carton_elec_capteur1.JPG (115860 octets)  Carton_elec_capteur2.JPG (108488 octets)

Le type de souris qui convient le mieux est équipé d'un senseur à 4 fils qui sort directement les deux signaux TTL en quadrature. On conserve donc 3 composants : la led infra-rouge, une résistance et le senseur.
Le plus souvent dans les souris, les 3 leds sont alimentées via une seule résistance série, en mode impulsionnel et légèrement en surintensité. Cette résistance ne convient pas. Ici on va alimenter une seule led et en continu. Sous 5V, une résistance chutrice d'environ 300 Ohms convient parfaitement. Il n'y avait pas trop de place, alors j'ai mis un CMS sous la plaquette en bakélite.

Le disque segmenté comporte 64 fentes et procure donc 256 évènements par tour. En le munissant d'un galet de 20 mm, on obtient les 240 impulsions par seconde requises par PPCaP. Et ça marche à tous les coups puisque la vitesse linéaire des rouleaux d'entrainement de nos orgues est censée être toujours la même à ce niveau, lorsque lorsque la production d'air est suffisante.

 

L'assemblage

C'est de la bidouille électronique quoi, avec pour objectif principal d'occuper au mieux l'espace. C'est un peu serré. Mais bon, l'électronique ça sert aussi à faire petit. Et puis de toutes façons, je ne sais pas construire des gros trucs.

Quelques vues.

bulletCôté capteur de vitesse. Les relais sont en place. Les clapet sont constitués de 2 épaisseurs de peau.
Le connecteur de charge est à droite. Remarquer le système de blocage du capteur en position relevée : c'est pour éviter que ça pendouille quand on veut ranger le bloc entre de vrais cartons.

Carton_elec_relais.JPG (123166 octets)  Carton_elec_capteur.JPG (138175 octets)

bulletCôté commandes. On voit la cartelette qui supporte le bouton et les leds. L'entré de la carte à mémoire est au dessus et on devine la carte arduino en-dessous. Le rectangle noir, c'est l'extrémité du dispositif de blocage dans le chemin de carton.

Ne me demandez pas où on trouve ces connecteurs coudés. Il n'existent pas en tant que tels. Ce sont de bouts de barrettes qu'on utilisait autrefois en labo pour réaliser toute sorte de connectique à la demande. Les pattes de sorties peuvent se plier aisément à 90°. On soude les fils et on sécurise avec 2 bouts de scotch face à face. C'est quasiment indestructible et parfait pour du démontage occasionnel.

Carton_elec_bouton.JPG (111149 octets)  Carton_elec_commande.JPG (248533 octets)

bulletCôté port USB. Sortie du cable de la batterie. La carte arduino n'augmente pas la hauteur de l'ensemble qui est bornée pas le connecteur du câble plat des sorties. On voit la manette qui actionne le blocage dans le chemin de carton.

Carton_elec_usb.JPG (131500 octets)

bulletAlimentation et raccordement aux relais. Ouais, la batterie est juste là. Voir aussi le connecteur d'alim coudé maison.
Les relais sont soudés au pas de 8.4 mm sur les deux cartes verticales. Le câble plat de raccordement est éclaté entre les deux cartes et les fils sont simplement soudés sur les pastilles.

Carton_elec_batterie.JPG (152765 octets)  Carton_elec_alim.JPG (129580 octets)

bulletBlocage dans le chemin de carton. L'ensemble pèse 1 kg, et il suffit de le poser pour que ce soit étanche. Mais pour que rien ne bouge, ne serait-ce que lors de l'insertion des cartes, j'ai installé ce petit système.
Il s'agit d'une sorte de verrou, constitué d'une came qui pousse un pêne venant en appui contre un des bords du chemin. L'ensemble est donc plaqué contre le bord de référence, comme un carton.
Tout tient dans l'épaisseur d'un contre-plaqué de 5 mm. Un peu compliqué diront certains, alors qu'on peut faire la même chose avec un simple coin en bois. Ouais. Mais moi ça me plait bien, et ça marche nickel.

Verrou1.JPG (150780 octets)  Verrou2.JPG (117961 octets)

bulletLe coffret. C'est de la tôle d'alu de 1 mm, recouverte d'une peinture cuite au four, et récupérée sur d'anciennes manips de labo. Découpe à la scie à ruban, et pliages réalisés à l'aide d'un maillet et de cales sur des formes en bois dur. Si si, ça peut être propre, mais ce n'est pas la première fois que je fais ça. ;o)
Et puis on peut aussi imaginer un habillage "façon carton", puisque ça a les dimensions d'un carton. Mais bon, pour moi c'est de l'électronique et il n'y a pas de raisons de le cacher.

Carton_elec_boitier.JPG (110765 octets)

bullet

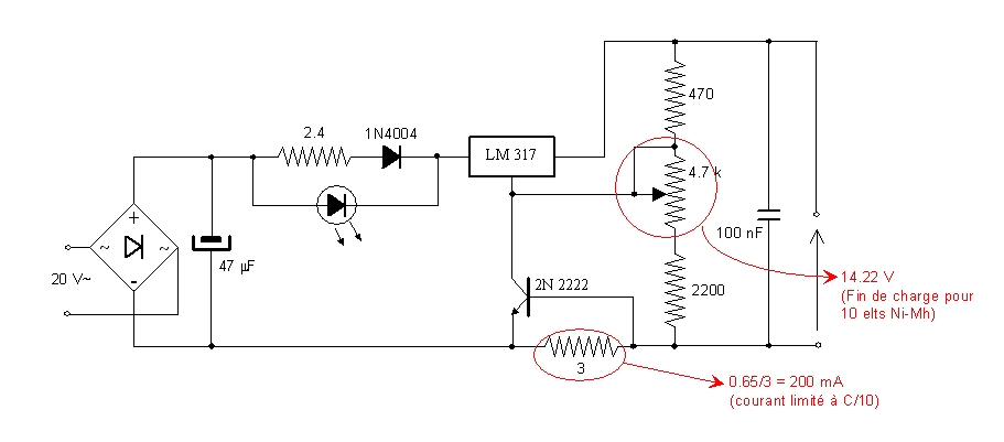
Chargeur de batterie. Anecdotique certes, mais oh combien nécessaire!
J'en avais pas vraiment besoin, mais quand-même très envie de donner une nouvelle chance au bloc chargeur 12V d'une petite visseuse devenue perforatrice. Hélas, le montage d'origine porte presque à sourire tellement il relève plus de la plaisanterie que de l'électronique. Allez hop, soirée "fonds de tiroirs" avec ce bon vieux LM 317, et on loge dans le même boitier un float charger tout ce qu'il y a de plus honorable, et qui devrait moins bousiller les accus.

Chargeur.JPG (105884 octets)  Chargeur_schema.gif (8119 octets)

"Just for fun" hein. Il existe des tas de manières de bien (et mal) charger un accu ;o)

 
bullet

Consommation et autonomie. C'est une bonne question mais pour l'instant je n'en sais rien. J'ai chargé la batterie à fond, et mis un mouchard de temps cumulé dans le micro-controleur. On verra bien le résultat. Si je pense à relever le compteur.

 
bullet

Le module terminé. Ses dimensions sont de 160 mm x 130 mm x 55 mm, pour un poids de 1038 g (batterie... chargée :o)).

Termine_seul.JPG (709506 octets)

Et... ça marche ?

 

** Ce dispositif, de même que sa dénomination (carton électronique), ainsi que le système de commande PPCaP ont fait l'objet d'un dépot auprès de l'INPI.

Hop. On passe à autre chose.