ProCaP II
Précédente Suivante

 

Accueil
Remonter

 

L'application ProCaP permet d'enregistrer des cartes à puces à partir de fichiers midi arrangés pour un orgue de barbarie, ainsi que de paramétrer le système de lecture associé PPCaP. Après (déjà) 8 ans de service, elle fait peau neuve avec ProCaP II et la version 8.0.

Télécharger

En apparence quasiment rien de change. Cependant :

bulletLe logiciel a été presque totalement réécrit et porté sur une nouvelle plateforme de développement. La raison principale étant que certains antivirus zélés rejetaient ProCaP. En principe ils devraient être plus tolérants. En tous cas c'est ce que semble confirmer les tests effectués sur le site Virustotal.
bulletComme en version 7, la fenêtre principale est extensible vers la droite pour faire apparaitre un sélecteur des canaux à prendre en charge.
bulletUne nouvelle case à cocher dénommée "P midi" est disponible au milieu de la fenêtre. Et ça change tout... ;o)

Case P midi non cochée : tout fonctionne comme auparavant

bulletOn peut enregistrer des cartes 27-29 notes ou 42 notes, ainsi que des cartes ne comportant que les percussions.
bulletSi on ne coche aucun canal midi en particulier, ils sont tous transférés. Il est possible de réduire la partie droite de la fenêtre et ainsi de masquer le sélecteur de canaux pour se retrouver avec l'aspect du logiciel "d'avant".
bulletCes cartes sont la représentation tabulaire d'un carton d'orgue et on contrôle totalement le déroulé de la musique à la manivelle.
bulletElles sont jouables sur les e.serinettes, cartons électroniques ainsi que sur tous les instruments à flutes ou à anches équipés d'un module PPCaP qui commande des relais.
bulletMoyennant la mise en place de cartelettes radio très bas-coût, il est possible de synchroniser entre eux les instruments ainsi commandés.

Case P midi cochée

L'acronyme "P midi" signifie Pseudo midi. Il s'agit d'un format de stockage personnel fortement inspiré du midi dont il conserve certains éléments, tout en étant plus compact et bien adapté au contrôle à la manivelle.
Il est particulièrement destiné aux e.serinettes munies d'un synthé qui sait interpréter le standard midi : cartes à VS1053 (Adafruit et autres), SAM2695, Pianobox etc... Pour les Wav trigger qui ne comprennent qu'un sous-ensemble réduit du standard on verra plus bas.
Ces mêmes synthés adaptés sur les cartes PPCaP de commande de relais sont également concernés, ouvrant la possibilité de jouer des instruments synthétisés en même temps que des notes naturelles.

Dans ce cas :

bulletTout ce qui est présent dans le fichier midi (ou éventuellement sélectionné dans le sélecteur de canaux) sera transféré sur une seule carte et sera joué sous contrôle total de la manivelle comme pour les cartes de la version initiale.
bulletIl n'y a aucune limitation au nombre de notes. On dispose des 128 notes midi.
bulletLes instruments joués seront ceux qui sont définis dans le fichier midi. On a donc accès aux 128 instruments GM et bien sûr aux percussions.
Par exemple, il est possible de jouer simultanément : des flutes, un piano, une clarinette, des percussions... et de changer d'instrument à la volée sur un canal donné avec un Program Change.

Particularités :

bulletLe nombre maximum d'instruments pouvant jouer simultanément est de 16 (un par canal).
bulletLa vélocité de chaque note est conservée par pas de 16, avec un premier pas arrondi à 0 et un arrondi supérieur pour les pas suivants.
bullet0 à 15 => 0
bullet16 à 31 => 31
bullet32 à 47 => 47
bullet48 à 63 => 63
bullet64 à 79 => 79
bullet80 à 95 => 95
bullet96 à 111 => 111
bullet112 à 127 => 127
bulletEn résumé, on a le choix entre les valeurs : 0, 31, 47, 63, 79, 95, 111 et 127.
bulletLe volume canal (Control Change 07) et la réverbération (CC 91) sont également conservés selon la même règle.

A savoir également :

bulletDans le cas de l'utilisation sur un orgue à flutes ou à anches, ce sont les notes du canal de rang le plus faible qui commanderont les relais et elles ne seront pas jouées en midi. Tous les autres canaux seront envoyés sur la sortie midi. Lors de l'arrangement, il suffit donc de donner le même numéro de canal de rang le plus bas aux pistes que l'on souhaite jouer sur les instruments naturels.
bulletLa synchronisation radio fonctionne comme auparavant et il est tout à fait possible de synchroniser une carte P midi avec une carte au format tabulaire pourvu qu'elles aient été extraites du même fichier midi, ou que les morceaux qu'elles portent aient été arrangés dans cet objectif.
bulletSur les e.serinettes et puisque les instruments sont choisis lors de l'arrangement, le changement d'instrument est sans objet et n'est donc pas actif en mode Pmidi. Et puis le commutateur serait censé changer lequel parmi les instruments joués ? En revanche la transposition de + ou - 5 demi-tons est possible.
bulletLes "tags-préfixes" des titres des morceaux sont toujours opérationnels :
bulletAA : La carte joue toute seule sans action sur la manivelle.
bulletMM : Carte au tempo midi. La vitesse de rotation de la manivelle est sans effet mais peut néanmoins commander le marche/arrêt.
bulletRF: Carte qui déclenche le processus de synchronisation radio dès son insertion : Récepteur en attente et émetteur qui déclenche immédiatement les récepteurs.

Choix d'utilisation :

bulletLe mode P midi sera utilisé en particulier lorsque l'on désire jouer plusieurs instruments simultanément pour ajouter des percussions, une ligne de piano, une guitare ou tout autre. Dans tous les cas où l'on ne joue qu'un seul instrument, le format tabulaire est préférable, en particulier parce qu'il est plus efficace en termes d'occupation mémoire sur les cartes à puces.
bulletIl convient tout de même de ne pas abuser de ces nouvelles possibilités et de faire en sorte que l'instrument qui joue reste crédible. Un lecteur de fichiers midi "à manivelle" peut être plaisant à utiliser pour la personne qui tourne, mais il est très éloigné de l'orgue de barbarie qu'est venu voir le public. Pour citer l'avis de Pierre Charial sur ce sujet : "Tout est possible mais il faut que cela reste de bon goût"... Tout est dit.

Mise en œuvre :

Sur une e.serinette et si la carte synthé est compatible midi, une simple mise à jour du soft de l'arduino suffit pour prendre en compte ce nouveau format. Sous ProCaP II : Outils/Programmation Atmega...
Cependant, si on veut tirer le meilleur de ces nouveautés, la première chose est d'opter pour un bon synthé. Les cartes à VS1053 donnent un résultat honorable, mais ce composant commence à dater un peu et le son de certains instruments est tout de même assez approximatif.
Dans la catégorie des synthés mono-chip et de coût raisonable, le composant SAM2695 de la société dijonnaise Dream semble meilleur. La sonorité des instruments est en générale plus précise et les percussions assez réalistes.

Commercialement, on le retrouve par exemple dans les Pianobox mini de l'allemand Miditech et de manière minimale et plus économique dans des cartelettes dénommées Dreamblaster, ou encore ici.

C'est cette dernière que j'ai utilisée pour la validation de ce nouveau mode de lecture. A noter que la carte peut être utilisée sans l'interface midi sur la grosse prise DIN, option qui est bien préférable dans le cadre de PPCaP (à quoi bon passer par une boucle opto pour une liaison de 10 cm purement numérique entre des éléments du même montage). La zone correspondante n'est pas câblée à la livraison (mais les composants sont fournis) et peut même être détachée du reste de la carte.

Voir les détails de sa mise en service.

Bien sûr, il est possible de monter des synthés encore plus réalistes, plus sophistiqués... plus onéreux. Chez Dream par exemple il y a ce qu'il faut !


Cas particulier des cartes Wav trigger

Ces cartes, ne connaissent pas les instruments General Midi et pour cause, puisque chaque instrument est un ensemble d'échantillons convenablement numérotés et organisés en "banques". Numérotation d'ailleurs, qui selon les versions de firmware n'est pas toujours effectuée selon les mêmes règles.
Attention : Je les ai toutes testées et il semblerait que la seule version de firmware qui permette de jouer du multi-instrument à la façon d'un synthé standard et de manière fluide soit la 1.22. Au mieux, les autres versions donnent des artéfacts sur les superpositions de notes et au pire jouent toujours le même instrument. Si vous n'avez pas la bonne version il est possible de faire une mise à jour. Voir le processus de changement de firmware ici.

On peut donc disposer de 32 instruments accessibles respectivement par leur numéro de banque allant de 1 à 32.

Et c'est là que ça coince, car cette numérotation n'a pas forcément grand chose à voir avec celle des instruments GM. Et à moins de cibler uniquement les 32 premiers instrument du standard et de les numéroter de la même manière, les instruments de rang plus élevés ne seront pas pris en compte par les mécanismes habituels du midi.

Mais au final c'est encore plus simple !
- En midi on joue une note sur un canal donné. Et on associe un instrument à ce canal par un message de type Program Change.
- Sur la Wav trigger ce message ne sert à rien en début de canal puisque la correspondance instrument/canal est mécaniquement effectuée par la numérotation des échantillons.
- En revanche il ne sera pas possible de changer d'instrument à la volée sur un canal. Le Program Change est inopérant.

Au moment de l'arrangement, il faut avoir en tête quel instrument on a derrière chaque banque Wav trigger. Ensuite, en fonction de l'instrument que l'on veut faire jouer à un canal donné, on lui donne le n° de la banque Wav trigger qui porte l'instrument correspondant. Pour l'écoute de l'arrangement il suffit d'affecter à ce canal un instrument General Midi identique à celui que l'on a sur la banque de la Wav trigger concernée et le rendu sera similaire.

C'est un peu moins souple qu'avec un pur synthé midi, mais il sera ainsi possible de jouer les instruments que l'on aura échantillonnés.

Voici à télécharger au bas de cette page, un exemple de contenu de carte SD pour Wav trigger avec dans l'ordre les instruments suivants et leur numéros de banque :
1 : Orgue de barbarie 29 notes
2 : Orgue de barbarie 42 notes
3 : Clarinette
4 : Piano
5 : Guitare
6 : Accordéon diatonique à 2 jeux
7 : Orgue de foire
8 : Trompette
9 : Saxo alto
10 : Percussions

En mode normal, ces 10 premiers instruments sont accessible via le sélecteur d'instruments sur les positions 2 à 11.
Les instruments suivants ne sont accessibles qu'en Pseudo midi avec les numéros de canaux correspondants :
11 : Banjo
12 : Harmonica
13 : Violon
14 : Violoncelle
15 : Basse acoustique
16 : Tuba

Attention : La Wav trigger ne sait pas non plus attribuer un volume différent à chaque canal. Si le Control Change 07 qui définit le volume canal est utilisé, alors le volume final de la Wav trigger sera la dernière valeur qu'elle aura reçue. Et sera donc égal au volume du canal de rang le plus élevé.

Solutions possibles dans l'ordre des préférences :
1. Ne pas utiliser le volume canal (ou le mettre à 127) et on se sert uniquement de la vélocité.
2. "S'arranger" pour que le canal de rang le plus élevé soit au volume maximum souhaité. Mais de toutes façon le volume canal sera sans effet sur les autres canaux.

 

Exemple d'intégration dans le 529

En plus de ses 5 jeux de base, le 529 se voit ainsi doté d'un grand nombre de jeux supplémentaires, qui peuvent être directement commandés par le fichier midi. Voir ci-dessous quelques photos :
- L'ampli classe D de 2x10 W (PAM8610) et son relais de commande
- Le synthé à SAM2695 cité plus haut
- L'ensemble en place avec le volume de l'ampli accessible en tirant la tablette gauche (ça se regarde verticalement). En pratique, une fois qu'on a réglé le bon niveau par rapport à celui des flutes, on n'y touche plus.

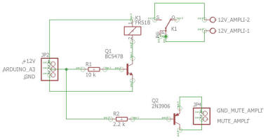
A noter : La mise sous tension du relais d'alimentation de l'ampli est commandée par la broche A3 de l'arduino. En principe, cette broche est destinée à signifier une carte 42 notes par sa mise à la masse. Sur détection d'un morceau enregistré en P midi et si elle n'est pas à la masse (carte 29-32), alors elle commande la mise sous tension de l'ampli via un petit transistor sur la cartelette relais. Comme ça on ne l'oublie pas... en train de vider la batterie ;o)

Il fallait que cette source de sons différente soit la plus discrète possible. Coup de bol, ça passe tout juste sur la planche de fond du compartiment tuyaux, en fait, principalement dans l'espace au-dessus de la boite à soupapes. Vue de l'avant :
- Les HP 2 voies de 10 cm de diamètre "Star Flat 10.2". Ils font 35 mm de profondeur d'encastrement à l'arrière et 15 mm vers l'avant.
- Le cache des HP
- Et l'ensemble terminé.

 

Diagramme de câblage

Voici un diagramme global de l'intégration (photos prises sur un autre orgue que le mien). La carte PPCaP étant une des premières (2013), il a été nécessaire de la modifier afin d'ajouter la sortie midi ainsi que la commande du relais d'alimentation de l'ampli. De la même manière il avait fallut modifier la sortie radio. Les nouvelles cartes n'ont pas besoin de toutes ces modifs...
La petite carte qui porte de relais d'alimentation de l'ampli comporte également une commande de mute à destination de celui-ci, faute de quoi on a un gros "clac" dans les HP à la mise sous tension et à l'arrêt.

   

 

On écoute ce que ça donne ?

Musique !

 

Ressources à télécharger

bulletLe logiciel ProCaP II : Install_ProCaP_II
bulletDes échantillons pour Wav trigger si vous utilisez cette carete à échantillons : Samples_WT_Pmidi.zip
bulletFichier test et conseils Wav trigger : Test_WT.zip

 

Et voilà.
Ce mode de fonctionnement de PPCaP apporte quelques nouvelles possibilités pour faire de la musique mécanique un peu différente. J'espère qu'il vous procurera autant de plaisir à utiliser que j'ai pu en avoir à le développer pendant ces quelques derniers mois. N'hésitez pas à me remonter vos observations, remarques, suggestions...
Maintenant selon la formule habituelle : à vous de jouer !